开关磁阻电机04-Simulink仿真模型搭建

文章目录
  1. 1. T-θ-i模型与ψ-θ-i模型搭建
    1. 1.1. Maxwell仿真
  2. 2. Matlab曲面绘制
  3. 3. Simulink模型导入
  4. 4. Simulink仿真模型搭建
    1. 4.1. 开关磁阻电机仿真模型
    2. 4.2. 机电能量转换模型
    3. 4.3. 角度检测模块
    4. 4.4. 功率变换模块
  5. 5. 参考文献

本文介绍直接采用Simulink搭建开关磁阻电机仿真模型以及不对称半桥功率变换模块的方法,该方法借助了Maxwell有限元分析所得的转矩-位置-电流模型磁链-位置-电流模型
相较于采用Maxwell-Simplorer-Simulink联合仿真的方法,该方法更加便捷,可以极大程度的减少计算量与仿真时间(针对需要多次仿真调整参数的情况),缺点是精度不够高。

T-θ-i模型与ψ-θ-i模型搭建

Maxwell仿真

下面介绍转矩-位置-电流模型(T-θ-i模型)的建立方法。参考视频开关磁阻电机maxwell转矩特性分析(角度-电流-转矩 曲线),视频原作者为不仅好友可见
首先在对Maxwell电机模型做静态场仿真,建立转矩-角度特性曲线,然后将该曲线转换为可以在Matlab中使用的转矩-位置-电流模型。
打开AnsysEM,打开电机模型文件,点击主菜单Maxwell3D(或Maxwell2D)->Solution Type,或者在Project Manager窗口对该模型右键Solution Type。Megnetic选择Magnetostatic静态场仿真。
首先设置转子旋转角度变量,选中模型中的转子,点击Draw->Rotate,弹出的界面Angle输入degree(一个变量,可以任意命名),再点OK,弹出的窗口也点OK。
接下来设置电流,视频中的是2D仿真模型,点击对应的Excitations->Current,在Value中输入I,建立电流变量。在2D仿真模型中,一组线圈对应四个电流截面,需要注意电流方向,其中两个电流截面的方向为Negative。接下来需要建立电流通路,点击Parameters->Assign->Matrix,其中Source为要连接为通路的电流截面的一端,勾选Include,Return Path选取另外的一端。最终四个截面形成两个通路。
在3D仿真模型中,这四个截面所形成的两个通路,对应一相绕组(Phase)。直接设置该相绕组,Value输入I即可。
接下来设置求解器,右键Analysis->Add Solution Setup,弹出的界面直接OK即可。
接下来设置参数扫描,右键Optimetrics->Add->Parametric,点击Add,选择degree变量,角度的范围取决于电机转子极数,如6/4开关磁阻电机转子为4极,角度范围就是0至90度。Start与Stop自然是扫描开始与结束的角度,Step为每次增加的角度,这个角度越小扫描的越细,生成的曲线就越平滑。
然后选择电流(I)变量,Start、Stop、Step值根据实际情况选取。
接下来选取转矩,选中转子,右键Assign Parameters->Torque,弹出的界面OK即可。
接下来设置输出图像,右键Results->Create Magentostatic Report->Rectangular Report。Primary Sweep选择degree,Category为Torque,Families选项卡选中I。点击New Report生成图像。
图1 矩角特性曲线

注:开始仿真前需要确保定子凸极中轴线与转子凹槽部分重合(转子与定子不对齐)。

同理,可以输出磁链-位置-电流(ψ-θ-i模型)特性曲线,右键Results->Create Magentostatic Report->Rectangular Report。
Primary Sweep选择I,Category为Winding,Quantity选择Fluxlinkage。
Families选项卡选degree,点击degree所在行右侧的三个小点,勾选Select Vaulues,为方便观察图像,选择0°、5°、10°、…、45°。
生成的图像如下所示,可以观察到0至45度范围内磁链随着角度的增加而增加。
这是因为在0至45度过程中,转子由齿对槽的“不对齐位置”转动到齿对齿的“对齐位置”,磁路中磁阻不断减小,磁通不断增大,磁路由线性不饱和状态到非线性饱和状态,该现象符合“磁阻最小原理”。
同理,45至90度磁链随着角度的增加而减少。
图2 磁链特性曲线

Matlab曲面绘制

下面介绍使用Matlab绘制转矩特性与磁链特性曲面的方法。该曲面可以绘制到论文中,更加直观的体现三个变量间的关系。
首先对生成的矩角特性曲线与磁链特性曲线右键Export,保存为Comma delimited data files(.csv)格式。
这是一个逗号分隔值文件,可以用Excel打开,记录着曲线中每个点的位置信息。
接下来打开该文件,对其中的数据做一定的调整。
首先删除表格的第一行,因为这一行是表头,没有数据。
然后对第一列的数据做调整,第一列的数据是电流,原来的单位是mA,这里调整为A,也就是将数据除以1000(这里采用在matlab代码中调整的方式)。

然后在Matlab输入以下代码,或者建立一个脚本文件:
参考文献:Matlab由三维散点绘制三维曲面(含等高线,剖面图)
1
2
3
4
5
6
7
8
9
10
data=readmatrix('TorquePlot11.csv');

x=data(:,1)/1000;y=data(:,2);z=data(:,3);
[X,Y,Z]=griddata(x,y,z,linspace(min(x),max(x))',linspace(min(y),max(y)),'v4');%插值
figure,surf(X,Y,Z);%三维曲面

xlabel('i/(A)');
ylabel('θ/(°)');
zlabel('T/(N·m)');
title('矩角特性');
图3 矩角特性曲面
1
2
3
4
5
6
7
8
9
10
data=readmatrix('WindingPlot11.csv');

x=data(:,1)/1000;y=data(:,2);z=data(:,3);
[X,Y,Z]=griddata(x,y,z,linspace(min(x),max(x))',linspace(min(y),max(y)),'v4');%插值
figure,surf(X,Y,Z);%三维曲面

xlabel('i/(A)');
ylabel('θ/(°)');
zlabel('ψ/(Wb)');
title('磁链特性');
图4 磁链特性曲面

注:把对应的文件名修改一下即可。

在开关磁阻电机的Simulink仿真模型中,我们需要的是T-θ-i模型与i-ψ-θ模型,也就是说需要将原有的生成ψ-θ-i模型的代码做一定的调整。
1
2
3
4
5
6
7
8
9
10
data=readmatrix('WindingPlot11.csv');

x=data(:,3);y=data(:,2);z=data(:,1)/1000;
[X,Y,Z]=griddata(x,y,z,linspace(min(x),max(x))',linspace(min(y),max(y)),'linear');%插值
figure,surf(X,Y,Z);%三维曲面

xlabel('ψ/(Wb)');
ylabel('θ/(°)');
zlabel('i/(A)');
title('磁链特性');
其中griddata函数的方法可以是linear、natural、cubic、nearest或v4,默认方法为linear,这里采用默认方法可以生成合适的三维曲面。
图5 磁链特性曲面(输出为电流值)

Simulink模型导入

下面介绍将曲面数据导入到Simulink的Lookup2D模块的方法。
首先打开上文绘制曲面所得到的数据,这些数据保存在X,Y,Z这三个变量中,在Matlab的主页->变量->打开变量中可以找到它们。也可以在Matlab脚本中选中这几个变量,然后右键打开这个变量。
变量X与Y记载的是自变量信息,其中X为行,Y为列。Z是因变量(输出量)。默认设置下,每行与每列均有100个数据。
将X的一整行与Y的一整列分别复制粘贴到Lookup2D模块参数界面内的“行索引输入值”与“列索引输入值”,注意这些值要用中括号“[]”框住。
在“表数据”一栏输入一个变量名,点栏右侧的三个点创建数据,表达式选“Simulink.Parameter”,再点击创建即可。
点击界面右侧的“编辑”,将Z的数据填入“电子表格”,注意观察表格中的行与列与Z变量数据中的行与列是否一致,若不一致需要选择“ColumnIndex”或“RowIndex”下拉菜单调换位置。
对于T-θ-i模型,直接复制粘贴即可。而i-ψ-θ模型不行,因为观察数据可以发现,其中部分数据为NaN(Not a Number),这里的处理方法是先将数据复制粘贴到一个Excel表格中,点击Ctrl+F将所有的“NaN”替换为电流最大值。
对于T-θ-i模型,也可以不使用Matlab绘制得到的曲面数据,可以直接使用Maxwell仿真得到的数据,按照规则输入数据即可。

Simulink仿真模型搭建

开关磁阻电机仿真模型

根据开关磁阻电机的工作原理,建立Simulink仿真模型如下:
图6 开关磁阻电机Simulink仿真模型

参考的是开关磁阻电机基本方程式,参见开关磁阻电机02-开关磁阻电机原理
注:在电机控制系统中,转速有三种单位,第一种是弧度每秒(rad/s),通常记作\(\omega\);将其乘以\(180/\pi\)后的单位为度每秒(°/s);再将其乘以60再除以360,得到的单位是(r/min),通常记作\(n\)
也就是说,\(\omega\)乘以\(30/\pi\)后可以得到\(n\)

机电能量转换模型

接下来是机电能量转换模型:
它的建立基于转子机械运动方程式\(T_e=J\frac{d^2 \theta}{dt^2}+D\frac{d\theta}{dt}+T_L=J\frac{d \omega}{dt}+D\omega+T_L\)
式中转速\(\omega=\frac{d\theta}{dt}\)
图7 机电能量转换模型

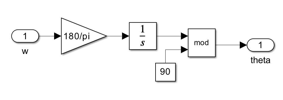
角度检测模块

接下来介绍角度检测模块:
图8 角度检测模块

首先将输入的速度乘以\(180/\pi\),将单位由rad/s转换为°/s,再对其取积分得到单位时间内转子转过的总角度值,最后对总角度值做取模运算,得到转子在一个周期内的位置角度\(\theta\),这里一个周期的角度是360度除以转子凸极个数。
然后在打开积分模块配置界面,对初始条件进行设置。
比如对于三相6/4开关磁阻电机,转子在一个周期内的位置角度是90度,可以设置为[0 60 30],这时输出的是三个位置角度,其初始值依次为0度、60度、30度,这样的初始值设置可以确保三相电流依次导通。

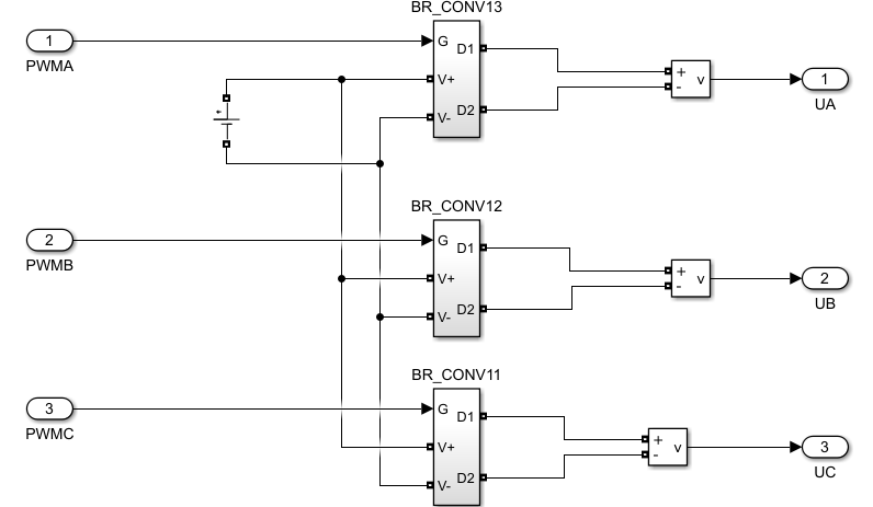
功率变换模块

接下来介绍与电机本体相连的功率变换器的建模方法。
图9 功率变换模块
功率变换模块通过对不对称半桥结构施加直流电压的方式实现对电机的供电。功率变换器的输入值是由控制器输出的各相PWM信号,输出为各相电压,它们也是电机模型的输入量。
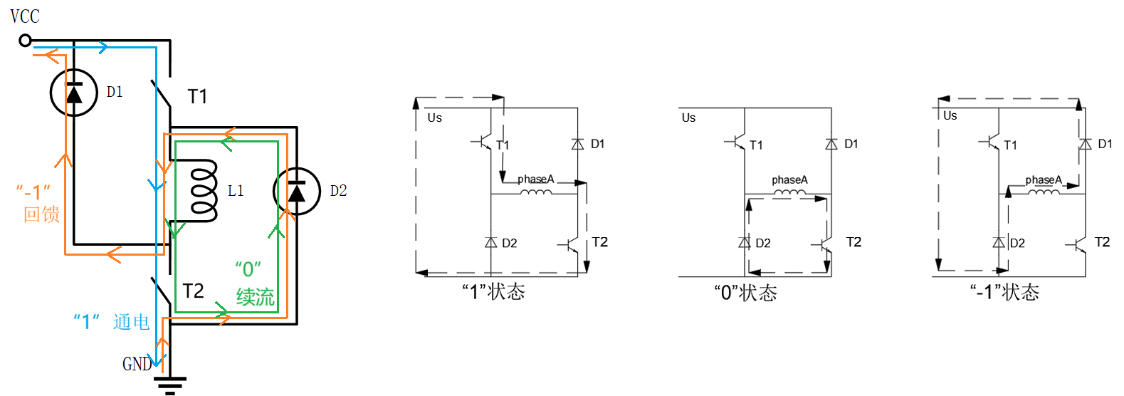
IGBT有栅极(G)、发射极(E)、集电极(C)这三个极,其中栅极相当于开关,受PWM信号控制。
若栅极与发射极间通入正向电压,则会形成沟道,给PNP晶体管提供基极电流,使IGBT导通;若通入反向电压,则会消除沟道,切断基极电流,使IGBT关断。
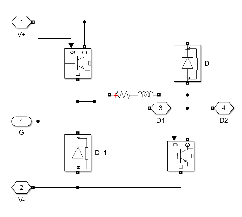
图10 不对称半桥模块
不对称半桥两端连接到定子绕组的两端,一共有三种工作状态。
“1”状态:\(T_1\)\(T_2\)导通,绕组中施加正向电压,为励磁阶段。绕组通电,绕组从电源吸收电能,电流迅速上升,电感中存储一定能量。在正电压的作用下,输出转矩会快速增大。
“0”状态:\(T_2\)\(D_2\)导通,为续流阶段。若没有电流,绕组电流为零,若有电流,电流则会慢慢下降。输出转矩会缓慢减小。
“-1”状态:\(D_1\)\(D_2\)导通,绕组中施加负电压,为反向励磁阶段(退磁模式)。绕组电流迅速下降。输出转矩会快速减小。
图11 不对称半桥工作状态

本文搭建的模型仅支持“1”状态与“-1”状态,这种模式被称为“硬开关模式”。
若加入“0”状态,则被称作“软开关模式”,“0”状态下只有绕组线圈导通,电流可以平缓的减小,可以更有效地抑制转矩脉动。

参考文献

  • 黄泽众. 基于转矩分配函数的开关磁阻电机驱动与控制系统研究[D]. 江西理工大学,2019.
  • 杨森峰. 基于转矩分配函数的开关磁阻电动机转矩控制研究[D]. 杭州电子科技大学,2017.